beat365官方网站
教务系统
协同办公
厚德
砺志
笃学
敏行
首 页
学校概况
厚德
砺志
笃学
敏行
学校简介
现任领导
一训三风
学校校歌
专业建设
到校路线
学校相册
漫步校园
置身画卷
挥洒汗水
灌溉青春
校园风光
实验实训室
学生宿舍
学生餐厅
图书馆
运动场
校园文化
运动会
网络设备
军训剪影
创新创业孵化园
组织机构
合理布局
统一完善
精简管理
高效运行
党政机构
群团机构
教辅机构
教学单位
院部设置
因事设岗
动态管理
精简高效
科学运行
会计学院
商学院
金融学院
管理学院
信息工程学院
土木工程学院
智能工程学院
艺术设计学院
教育学院
外国语学院
统计与大数据学院
文化与传媒学院
马克思主义学院
体育教学部
公共艺术教学部
创新创业学院
网上办事服务大厅
新闻资讯
国事
家事
天下事
事事关心
新闻网
电子校报
官方微博
官方微信
招生信息网
就业信息网
首 页
学校概况
学校简介
现任领导
一训三风
学校校歌
专业建设
到校路线
学校相册
校园风光
实验实训室
学生宿舍
学生餐厅
图书馆
运动场
校园文化
运动会
网络设备
军训剪影
创新创业孵化园
组织机构
党政机构
群团机构
教辅机构
教学单位
院部设置
会计学院
商学院
金融学院
管理学院
信息工程学院
土木工程学院
智能工程学院
艺术设计学院
教育学院
外国语学院
统计与大数据学院
文化与传媒学院
马克思主义学院
体育教学部
公共艺术教学部
创新创业学院
网上办事服务大厅
新闻资讯
新闻网
电子校报
官方微博
官方微信
招生信息网
就业信息网
教务系统
协同办公
首 页
学校概况
学校相册
组织机构
院部设置
网上办事服务大厅
新闻资讯
招生信息网
就业信息网
教学科研
首页
/
教学科研
/ 正文
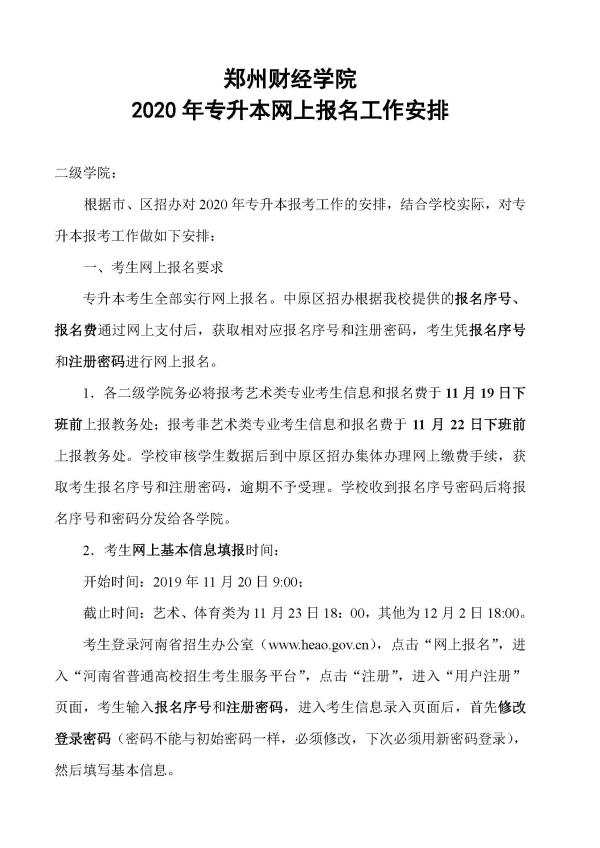
beat365官方网站2020年专升本网上报名工作安排
作者:[db:作者]
时间:2019-11-27
来源:[db:来源]
操作>>